关于信息安全管理体系认证新增国标依据的告客户书

发布:领拓认证 发布时间: 2025-12-31 访问量: 2 次

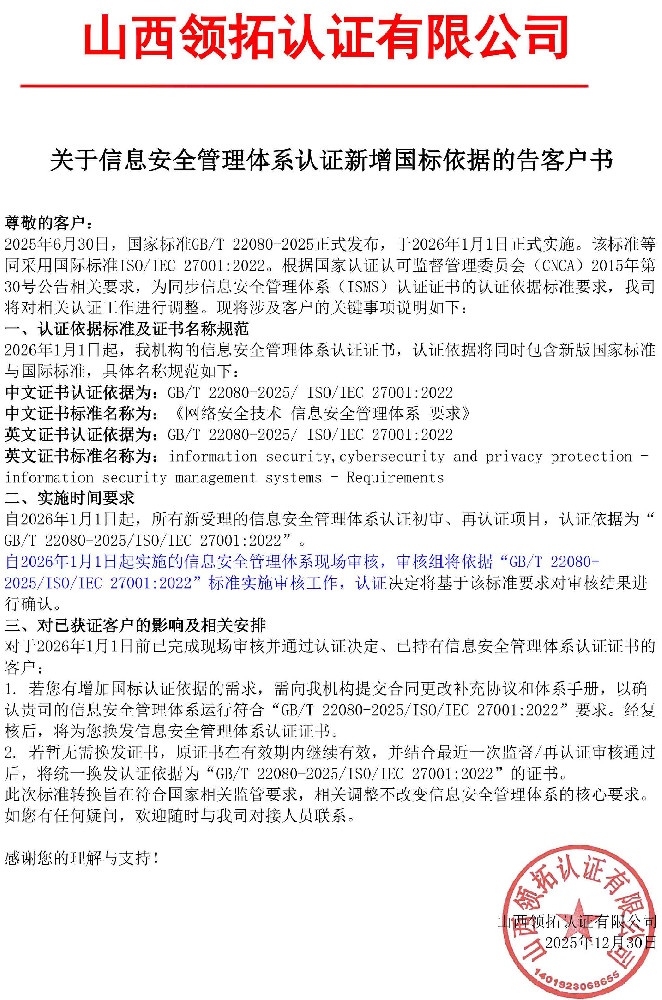
关于信息安全管理体系认证新增国标依据的告客户书(1)(7).jpg

山西领拓认证,ISO三体系认证办理机构 山西领拓认证,ISO三体系认证办理机构

领拓体系认证办理案例

ISO体系认证机构,专业值得信赖

ISO体系认证 新闻中心

ISO体系认证机构,领导认证最新资讯

关于领拓认证

山西领拓认证有限公司成立于2018年3月12日,于2018年8月27日经国家认证认可监督管理委员会(CNCA)批准,批准号:CNAC-R-2018-442。 认证领域为:ISO9001质量管理体系、ISO14001环境管理体系、ISO45001职业健康安全管理体系、服务认证。 多年来领拓认证累计为上万家企业颁发各类认证证书,在山西省证书保有量1位、全国前列,拥有各地多名审核员为您提供“就近服务”,满足企业即时办理,快速出证的需求。
山西领拓认证成立以来,规模不断扩大,相继在山西、北京、广东、内蒙古、陕西、安徽、河南、江苏、新疆、浙江等地区开展业务。2024年11月,领拓认证顺利通过中国合格评定国家认可委员会(CNAS)的资质评审及合格评定,并成功获得国家认可委员会CNAS资质证书。2024年12月,山西领拓认证为阀门生产企业首次颁发CNAS三体系认证认可证书。
了解更多>>

X

领拓认证微信号

可手机截屏,微信识别二维码

领拓认证微信号:19935869001

(点击可复制微信号,到微信添加好友)

打开微信

微信号已复制,请打开微信-添加好友!